RC Aero Lab
Mécanique du vol et aérodynamique des avions RC

AILE VOLANTE EN STRUCTURE & PROFIL, UN EQUILIBRE DELICAT

Publication : 10.11.2019, MAJ : 25.05.2021

Les ailes volantes sont des appareils un peu à part, aussi séduisants par leur pureté et simplicité apparente qu’exigeants à mettre au point. Dernièrement, lors du lancement par
Silence Model des ravissantes petites ailes volantes Manureva puis Chocolatine, les metteurs au point puis les testeurs dans les revues ont relevé une difficulté à centrer correctement ces ailes, avec une inconstance suivant les conditions de vol. Des difficultés similaires ont été aussi rencontrées avec l’aile DFL, conçue conjointement avec Daniel Nahoum et Ludovic Clavier. Il en a été de même pour d’autres ailes, dont un exemplaire de la BV conçue en hommage à Bernard Vintras, alors que le prototype vole parfaitement.



La première réaction, tout à fait compréhensible, serait d’incriminer les profils utilisés, FAD16, 23 ou dérivés, mais ils ont été conçus spécifiquement pour ce type d’appareil, avec notamment une bonne adaptation aux faibles Reynolds. D’autres ailes volantes dotées de ces profils (comme les Cylon et MCZ, en photo ci-dessous) volent d'ailleurs parfaitement, avec des domaines de vol allant du vol thermique lent au dynamic soaring.

De plus, si le profil était en cause, comment expliquer que la plupart des ailes réalisées en dépron, donc avec des profils nettement plus sommaires voire aléatoires, ne posent généralement pas de problème particulier ?

Autre piste : le centrage d’une aile volante est toujours nettement plus délicat que celui d’un modèle conventionnel, surtout si les cordes et la flèche sont faibles, la faute à l’amortissement quasi nul en tangage et à l’interaction directe entre le centrage et les calage et débattements des élevons. Tout cela demande d’être méthodique et précis dans les réglages. Dans le même registre, le moindre jeu ou souplesse dans l’articulation ou les commandes des élevons peut engendrer des réactions parasites en tangage. Mais plusieurs des pilotes concernés sont des modélistes très expérimentés, ayant déjà conçu et/ou mis au point des ailes volantes, il est difficile de penser qu’ils sont en cause.

Dans le cas de l’aile DFL, le fort allongement de l’aile et sa structure très légère sont un facteur aggravant, car cela génère de la souplesse en torsion, donc des effets induits en tangage. Mais ce n’est a priori pas le cas des autres ailes dont il est question ici. Autre curiosité, un jour, l’aile DFL a très bien volé une fois une certaine altitude atteinte… puis a de nouveau posé problème une fois redescendue.

Bref, beaucoup d’hypothèses en « oui… mais… », mais finalement aucune piste crédible qui puisse expliquer sans ambiguïté ces problèmes alors que, paradoxalement, nombre d’ailes volantes basiques volent parfaitement et sans aucune complication. Etrange, et pour tout dire frustrant de ne pas réussir à comprendre l’origine du problème, en tant que concepteur de profils et d’ailes volantes mais aussi par curiosité intellectuelle.


Une intuition

Le déclic s’est produit de manière tout à fait fortuite en relisant
un papier de Martin Hepperle, traitant des performances d’une aile en structure entoilée et concluant que l'altération du profil entre les nervures (profil plus fin et avec une épaisseur maxi avancée par rapport au profil de base) était favorable au bon fonctionnement de l'aile à faible Reynolds. Résultat que l'on connait par ailleurs sous la règle suivante, qu'on utilise par exemple pour choisir la distribution de profil d'une aile à fort effilement : plus le Reynolds est faible et plus l'épaisseur maxi du profil doit être avancée et réduite [pour que le profil fonctionne bien]. Cet effet lié à l'entoilage m’en a rappelé un autre : dans les années 90, mon Arcus de Robbe était devenu au fil du temps désagréable à piloter et sensiblement moins gratteur, phénomène qui avait disparu après une re-tension soigneuse de l’entoilage des ailes, passablement détendu par endroit. L’explication était assez évidente : sous l’effet de l’écoulement de l’air autour de l’aile, l’entoilage trop lâche se déformait et donc déformait le profil, certainement de manière variable suivant les phases de vol, jusqu’à que cela devienne vraiment gênant. C’est d’ailleurs une problématique bien connue de l’aviation grandeur, avec des contraintes et des conséquences bien plus importantes.

Et si c’était ici un phénomène de la même veine ? Et là, eureka, le point commun entre toutes ces ailes est d’être en structure entoilée au film thermo-rétractable, pouvant présenter une certaine souplesse. Et donc, quid du respect du profil si l’entoilage se déforme en vol ? Cette hypothèse pourrait du même coup expliquer l’amélioration de comportement de l’aile DFL en altitude, il suffit que l’aile soit relativement étanche pour que, avec l’altitude, la pression dans l’aile tende un peu plus l’entoilage.

Ce problème de déformation de l'entoilage est nettement visible (en particulier entre le bord d’attaque et l'épaisseur maxi, on dirait que l'entoilage "flotte" entre les nervures) sur cette photo (extraite de l’article paru dans MRA) :
Simulation numérique

Contrairement à l’analyse de Martin Hepperle qui considère l’aile entoilée telle qu’elle est au sol, on va aborder ici l’effet de la déformation de l’entoilage en vol sur le comportement aérodynamique. Bien évidemment, les deux études se complètent, car un profil déformé ou altéré par le mode de réalisation ne fonctionne déjà pas de manière identique au profil d’origine choisi lors de la conception de l’appareil.

Pour réaliser cette étude, j’ai effectué quelques simulations sur Xfoil / PredimRC, avec un nCrit de 9 et un Re de 100000, respectivement représentatifs d’un état de surface très lisse correspondant à un film thermo-rétractable majoritairement utilisé sur toutes les ailes mentionnées ici et de leur Reynolds moyen de vol.

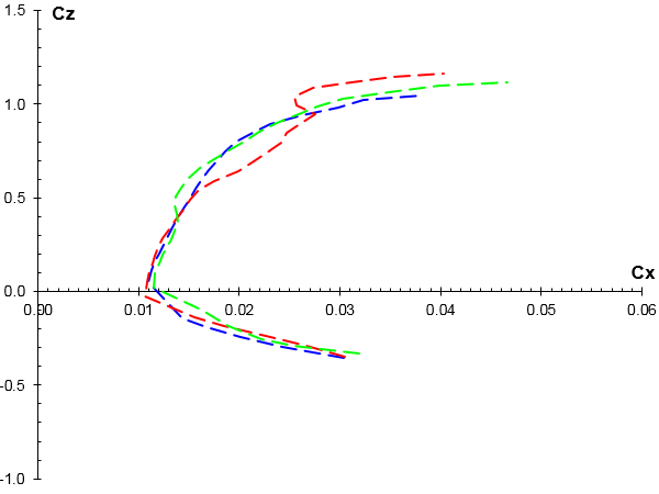
Première chose, construire la référence de travail. Pour cela, le profil d’origine a été soufflé en lisse (en bleu) puis avec un braquage des gouvernes de +/-5° (soit une valeur très classique du débattement de la fonction profondeur dans le cas d'une aile volante droite correctement centrée).
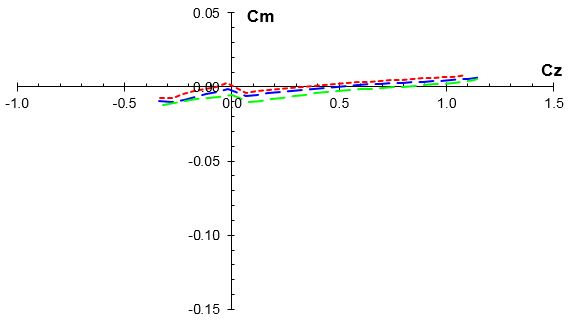
Le résultat sur le Cm profil (les couleurs correspondent évidemment aux profils ci-avant), avec un offset de Cm d'environ 0.01 par 1° de braquage (pour rappel, c'est cet offset de Cm qui assure le pilotage en tangage, autrement dit la fonction profondeur, d'une aile volante) :
On peut noter que le profil n’est pas équilibré à braquage nul (Cm0 légèrement négatif, au lieu du contraire), il faut en fait relever légèrement les ailevons (autour de 1°, suivant le centrage choisi) pour assurer l’équilibre longitudinal. De plus, la faute à l’état de surface trop lisse pour cette échelle (effet de Reynolds), le Cm n’est pas parfaitement constant quelle que soit l’incidence (ou ici le Cz, c’est idem), ce qui engendre une variation d’équilibre suivant la phase de vol.

Un petit coup d’œil sur les perfos montre que l’impact du braquage de la profondeur est très sensible, et malheureusement en sens inverse de ce qu’il faudrait pour les performances : quand on cabre, le Cz augmente, or le Cx à fort Cz est augmenté par l’ordre à cabrer, et inversement.
On note aussi au passage une petite non-linéarité Cz / incidence, fort heureusement autour de la portance nulle (donc sans impact sur les qualités de vol dans le domaine normal de vol, plutôt situé entre Cz = 0.1 et 0.8) :
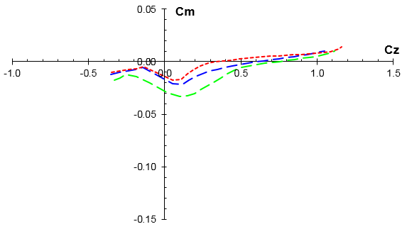
Ensuite, le profil a été déformé numériquement (arbitrairement de 0.4% d’épaisseur relative) aux deux endroits où la possibilité de déformation est la plus importante : autour de 10% de la corde à l’extrados (zone 1, là où le champ de pression est le plus important à forte incidence) et autour de 50% toujours à l’extrados (zone 2, là où la peau est la plus souple étant donné la courbure quasi nulle de l’intrados dans cette zone).
La déformation a été simulée dans un seul sens de déformation et uniquement à l'extrados, mais il est bien entendu possible de faire la même chose dans l'autres sens ainsi qu'à l’intrados, avec des conséquences similaires.

La conclusion est sans appel :
Avec la déformation étudiée, a priori d’une amplitude faible et donc plutôt réaliste (on pourrait creuser la question en faisant une étude RDM), le coefficient de moment Cm (qui pilote l’axe de tangage d’une aile volante) varie de +/- 0.01, soit l'équivalent de 1° de braquage de gouverne, et donc de 20% de la course totale à cabrer ou piquer !

De plus, cette variation est dans le sens de l’aggravation de la trajectoire inscrite par le pilote : une prise d’incidence (ordre à cabrer) va renforcer le champ de dépression côté bord d’attaque, qui va ajouter un moment cabreur par la déformation de l’entoilage qui en résulte, et inversement avec le champ de pression plus aval lors d’une prise de badin.

A cela se rajoute la variation de Reynolds suivant les différentes phases de vol, qui va aussi affecter le Cm quand le profil fonctionne autour de son Re critique, phénomène non étudié ici car les résultats à Re fixe sont déjà suffisants pour conclure sans ambiguïté.

En résumé : la déformation du profil par l’entoilage va donc engendrer des réactions semblables à celles données par des commandes avec du jeu ou des servos au neutre "baladeur", que l'on ressent comme un centrage trop arrière mais de manière inconstante (puisque le champ de pression est dépendant de la vitesse de vol et de l’incidence, toutes deux variant fortement au cours du vol). Régler ce problème en avançant le centrage est donc un pis-aller, car un centrage confortable à une allure donnée ne le sera donc plus à une autre allure, alors dans le cas d'un appareil "indéformable" un centrage correctement réglé l'est une fois pour toute.

Le comportement va dépendre de la rigidité de l’entoilage et de sa tension initiale, moins il est déformable et/ou plus il est tendu et meilleur sera le résultat, et inversement. Cela explique pourquoi une aile similaire mais réalisée de manière rigide (par ex. en mousse découpée au fil chaud et entoilée avec un film de lamination) ne présente pas ces défauts de comportement en tangage.

Un petit regard sur les perfos montre que l’impact de la déformation de l’entoilage sur ce point est par contre peu significatif :
Quelles leçons tirer de tout cela ?

La conclusion évidente est que, en plus d’essayer de respecter au mieux le profil à la construction, il faut aussi et surtout faire en sorte qu’il se déforme le moins possible en vol. Bien évidemment, on part du postulat que le profil a été soigneusement choisi à la conception de l’appareil, avec une bonne adaptation au domaine de vol prévu ainsi que le recalage éventuel du bord de fuite pour assurer l’équilibre longitudinal.

Pour arriver à garantir au mieux la constance du profil en vol, voici quelques règles simples, tant de conception que de réalisation, qui découlent de ce qui précède :

- La structure doit être la plus rigide possible en torsion, ce qui inclut aussi les gouvernes (pas toujours simple à réaliser…). L’utilisation d’un longeron en tube carbone est pour cela une bonne solution, tant pour l’aile qu’au bord d’attaque des gouvernes, mais elle n’est pas la seule : un coffrage intégral du premier tiers de la corde, en complément d’un système longerons bois + âmes donne aussi de bons résultats.

- Même chose en flexion, une souplesse excessive détendra l'entoilage du côté où l'aile se déforme (tandis que l'autre côté se tendra).

- La structure doit offrir un bon maintien de l’entoilage. A nos échelles, inutile de larder ce dernier comme cela est indispensable en
grandeur, un maintien amélioré au premier tiers de la corde est suffisant : soit un coffrage classique soit des longerons secondaires répartis régulièrement (type aile de Baron) avec un doublage du nombre de nervure. A noter que l’aile BV originale est ainsi construite, alors que la version qui volait mal était réalisée sans le doublage des nervures. Dans le cas d’un coffrage à l’avant, un prolongement par des chapeaux de nervure pour le reste de l’aile est souhaitable. Bien entendu, il faut aussi limiter l’espacement entre les nervures, avec un maximum d’environ un tiers de la corde locale (ou, mieux, un quart), pour éviter de créer des zones trop souples. L’enduction de la structure au balsaloc ou équivalent pour favoriser le collage du film est aussi un plus.

- Le film d’entoilage doit être le plus rigide possible, et posé soigneusement pour obtenir une tension à la fois forte et homogène sur toute l’aile. A ce titre, les entoilages composés (de plusieurs coupons) pour souligner la transparence des zones non coffrées ne sont pas idéaux, car il est très difficile de les tendre parfaitement sans risquer un décollement des coupons entre aux. Même s’il est un peu passé de mode, l’entoilage au papier (japon, kraft léger) plus enduit de tension est une excellente solution pour les ailes de faibles cordes, car offrant une rigidité très importante ainsi qu’un état de surface moins lisse que le film, ce qui améliore le fonctionnement du profil (et donc le comportement en tangage) aux faibles Reynolds

- Les caissons de l’aile formés par les nervures doivent être décloisonnés, avec une mise à l’air libre de toute la structure, sinon le moindre changement de pression (prise d’altitude, chauffe de l’aile au soleil) déforme le profil. C’est une règle issue de l’aviation grandeur, que les moustachus d’avant connaissaient bien et qui s’est malheureusement perdue. Pour cela, il faut percer toutes les nervures pour que l’air puisse circuler librement entre les caissons, puis ajouter un évent de section suffisante. Idéalement, cet évent sera situé au saumon, avec un perçage dans le sens de l’envergure, car la pression dans cette zone est relativement indépendante de la phase de vol. A défaut, des puits de servos non étanches feront aussi le travail, à condition qu’ils soient situés à l’intrados (le gradient de pression est nettement moins marqué et moins variant qu’à l’extrados).

- Les articulations des gouvernes doivent être réalisées à l'extrados pour privilégier la qualité de l'écoulement le long de ce côté du profil, qui est le plus sensible tant pour les performances que, pour ce qui nous intéresse ici, l'équilibre longitudinal. Pour les mêmes raisons, mais c'est du second ordre, les commandes devraient être implantée à l'intrados (voir cette
étude de Martin Hepperle). Dans le cas de l'aile DFL, ce sont clairement deux facteurs aggravants, d'autant plus que les fentes de gouverne sont plutôt généreuses sur cette aile.

- Dernière règle de conception à retenir : les ailerons doivent déboucher au saumon. Si ce n’est pas le cas, cela créé un différentiel de portance au braquage des gouvernes entre le saumon et le reste de l’aile, avec deux conséquences : un écoulement tourbillonnaire à la jonction entre ces zones, mauvais pour les performances mais aussi pour l'équilibre longitudinal, ainsi qu’une répartition de portance le long de l’aile potentiellement problématique pour les qualités de vol, en particulier dans le cas d’une aile à flèche faible et allongement important.

Pour finir, une solution intéressante tant en patch correctif qu'en choix de conception : un turbulateur d’extrados (mettons 10% de corde devant l’épaisseur maxi) peut significativement améliorer les choses, en limitant les effets aérodynamiques d’un état de surface trop lisse et d’un entoilage trop souple. De plus, cet artifice réduit aussi la sensibilité du profil aux faibles Reynolds. Le gain sur le Cm peut être notable, comme ici (alors que le profil est déjà au top de ce qu’il se fait…).
Les perfos du profil gagnent aussi en constance, notamment à fort Cz :
De même que la linéarité Cz / incidence, maintenant parfaite :
De la même manière, épaissir le bord de fuite du profil peut être aussi une option intéressante à faible Reynolds. Contrairement à l'intuition commune, cela améliore même les performances du profil, car le gain sur le fonctionnement de la couche limite (BF plus épais = moindre pente à suivre pour l'air le long du profil en aval de l'épaisseur maxi) compense largement la traînée de culot.

Pour illustrer tout ce qui précède, voici un exemple d'aile volante en structure entoilée au film thermorétractable (
Lalysée) qui respecte la majorité des règles énoncées ici :
Copyright Franck Aguerre / RC Aero Lab
Site hébergé par
OVH et réalisé sous RocketCake avec la collaboration de Dominique Grappe (CARMA)